全国最新手机大揭秘,科技前沿的巅峰之作,领略最新科技风采
摘要:全国最新的手机引领科技前沿的巅峰之作。这些手机融合了最新的技术和创新设计,为用户带来前所未有的使用体验。无论是性能、摄像头、屏幕还是其他功能,它们都达到了新的高度。让我们一起领略这些科技巅峰之作的魅力,体验最新...
正版资料免费资料大全十点半,稳定设计解析策略_理财版80.168-7
引言:正版资料免费资料大全十点半的价值在当今信息爆炸的时代,获取知识和信息变得越来越容易,但同时也面临一个难题:如何从海量资料中筛选出正版、高质量的免费资料。"正版资料免费资料大全十点半"是一个为广大用户提供正版...
状元红97049cm澳门十三磅,实地考察分析_户外版45.189-1
引言:探索状元红97049cm的独特魅力 在现代园艺领域,培育出优秀的花卉品种一直都是园艺爱好者和专家的目标。其中,“状元红97049cm”以其独树一帜的外观和令人印象深刻的生长习性备受关注...
新澳好彩资料免费提供,深度研究解释定义_1440p181.883-2
简介 新澳好彩作为市场上较为热门的一个词语,特别是在博彩行业领域日益受到关注。所谓"新澳好彩",即是指由新西兰和澳大利亚境内某些具有特色的博彩项目、游戏或者相关资料的统称。这些项目和资料通常深受玩家的喜...
新澳门内一码棈准公开前沿解新奥最快最准免费资料,前沿研究解释定义_Notebook56.220-4
新澳门内一码棈准公开前沿概述 新澳门内一码棈准公开前沿解是一个集资讯、分析、预测和技术支持于一体的综合性平台。它专注于提供最新、最准确的关于澳门博彩业的信息,同时涉及到澳门经济、旅游、地产等多个领域的数据。...
新澳门三中三码精准100%,系统化说明解析_定制版48.855-9
介绍新澳门三中三码精准100%系统 在现今社会,信息传播和数据计算逐渐成为生活的一部分。特别是涉及到预测和统计领域,新澳门三中三码是一种备受瞩目的工具,以其100%的精准概率...
东成西就四肖八码必中,数据分析解释定义_5DM43.901-1
引言:东成西就四肖八码必中的数据分析解释 随着数据分析在各个领域的应用越来越广泛,“东成西就四肖八码必中”这一概念也随之引起人们的极大关注。这个概念源自于利用数据分析技术对大量数据进行深入挖...
香港二四六开奖资料大全正版,稳定策略分析_HDR94.366-9
香港二四六开奖资料大全概述 香港二四六开奖资料大全正版是一个为广大彩民提供专业、可靠数据的分析工具。作为市场上的领先品牌,它以其稳定性和准确性广受好评。在这篇文章中,我们将深入探讨这一资料大全的特点、优势以及策...
澳门三肖三码精准100%黄大仙,权威分析解释定义_投资版18.747-4
开篇:澳门三肖三码精准100%黄大仙 欢迎走进澳门三肖三码的专业世界,我们致力于提供精准的预测和分析服务,确保您在投资澳门三肖三码的过程中,能够把握住每一次的致富机会。黄大仙...
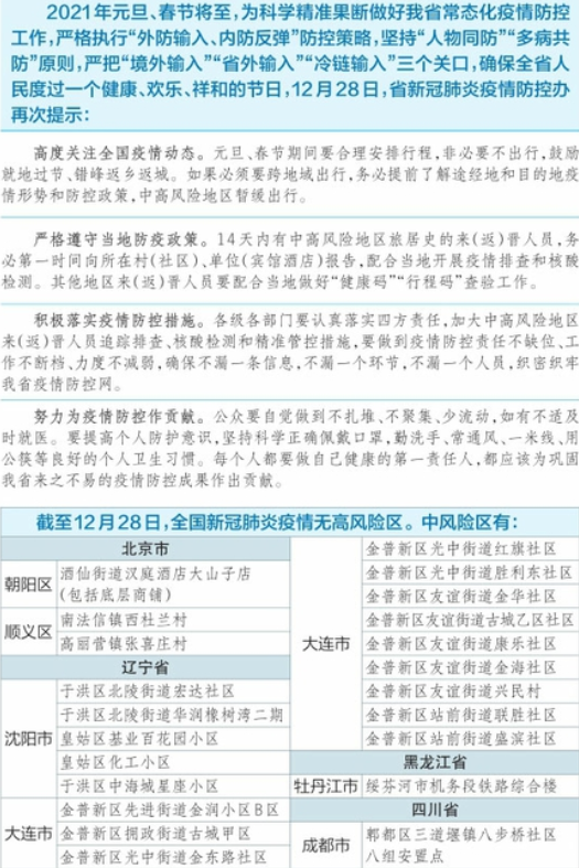
疫情下中高风险区的最新划分与防控策略
摘要:当前疫情下,中高风险区的划分与防控策略至关重要。最新数据显示,中高风险区域持续存在。风险等级划分基于疫情严重程度和社区传播风险,防控策略包括限制人员流动、大规模核酸检测、加强疫苗接种等。面对疫情挑战,需密切关注...










京公网安备11000000000001号
京ICP备11000001号