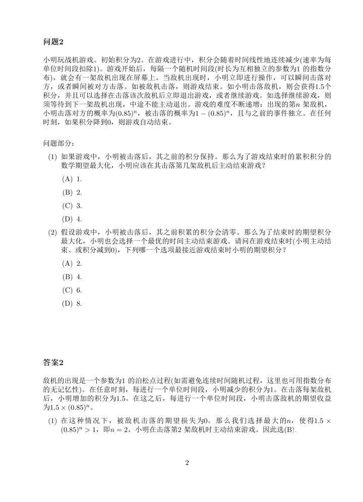
一肖一码100-准资料,实践调查说明
在现代社会中,信息的重要性日益凸显,尤其是在各个领域的应用中,高精度的数据成为了衡量成功与否的关键。针对“一肖一码100-准资料”进行的实践调查说明,旨在探讨该资料在实际运用中的表现,以及如何达到零障碍版的使用体验。
一、资料概述
“一肖一码100-准资料”是一种专门针对特定领域而设计的高精度数据集。这种资料集合了多种类型的数据,包括数值型、描述型等,旨在提供全面而精准的信息以支持决策。它的主要特点是精确度极高,几乎可以达到100%的准确性。在实际应用中,这种资料能够帮助用户快速识别和处理相关问题,从而提高工作效率和准确性。
二、实践调查方法
为了验证“一肖一码100-准资料”的有效性,我们采用了多种实践调查方法。首先,我们设置了具体的应用场景,如市场分析、产品预测等,并在这些场景中应用该资料。其次,我们通过对比分析,将“一肖一码100-准资料”的结果与其他数据源的结果进行对比,以评估其准确性。此外,我们还进行了用户满意度调查,以了解使用者对于资料的易用性和效果的反馈。
三、零障碍版体验
在实践中,我们努力实现“一肖一码100-准资料”的零障碍版体验。这意味着,无论用户的专业背景和技术水平如何,都能轻松使用这些资料。为此,我们采取了以下措施:
- 易用性设计:确保资料的使用界面直观易懂,减少用户的学习曲线。
- 兼容性:资料可以使用多种软件和平台进行访问和处理,增加了广泛性。
- 技术支持:提供全天候的技术支持,帮助用户解决使用中遇到的技术问题。
- 快速响应:针对用户反馈的问题,能够快速作出响应并提供解决方案。
四、效果评估
根据实践调查的结果,我们可以得出以下结论:
- 高准确性:在多个应用场景中,“一肖一码100-准资料”显示出了极高的准确性,验证了其可靠性。
- 提升效率:用户普遍反映,使用该资料后,工作效率有了显著提升。
- 用户满意:基于多项调查,用户对于资料的易用性和效果普遍感到满意。
五、结论
“一肖一码100-准资料”不仅在数据准确性上达到了高标准,而且在实际应用中提供了零障碍版的用户体验。这种资料的应用可以帮助用户在各个领域中做出更明智的决策,提高决策的准确性和效率。随着技术的不断进步和应用场景的扩大,我们可以预见“一肖一码100-准资料”将在未来发挥更加重要的作用。









京公网安备11000000000001号
京ICP备11000001号