摘要:最新免签国家大揭秘,让你轻松畅游世界!无需繁琐签证手续,说走就走不是梦。探索世界各地美景,畅游免签国度,畅游梦想之地。尽享旅行的乐趣,畅游心仪之地,感受不同文化的魅力。
🎈免签国家大盘点
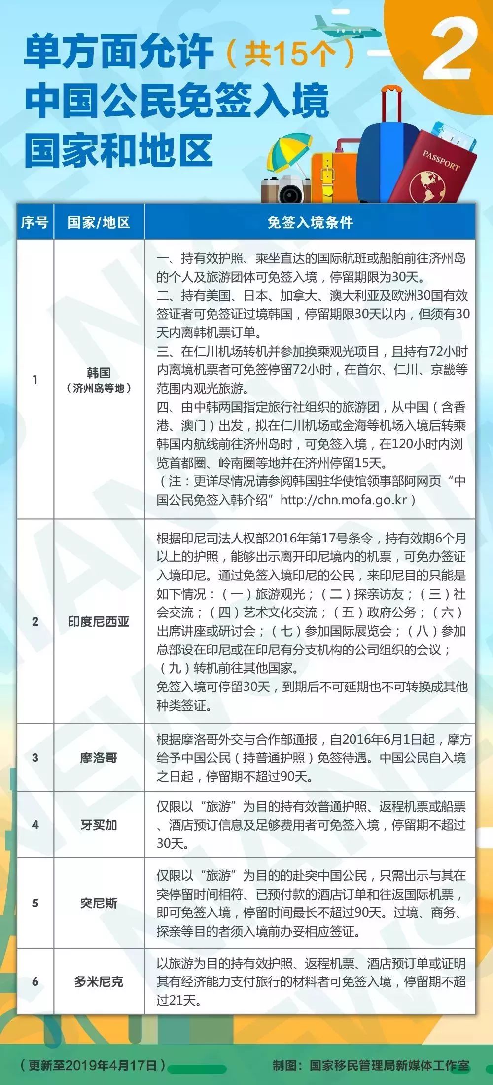
🌟摩洛哥
摩洛哥是非洲的一颗璀璨明珠,如今已对中国实行免签政策,你可以在这里感受热情的沙漠氛围,探索神秘的古城遗迹,品尝地道的摩洛哥美食。
🌺马尔代夫
马尔代夫以其美丽的海岛风光吸引着无数游客,这个度假胜地也加入了免签国家的行列,等待你的探索。
🏔️尼泊尔
尼泊尔是徒步爱好者的天堂,这里有著名的喜马拉雅山脉,最新消息,尼泊尔也已实行免签政策,快来感受这片神秘的土地吧!
🍇格鲁吉亚
格鲁吉亚是一个充满历史与文化底蕴的国家,美酒、美食和美丽的自然风光是这里的三大亮点,现在你可以轻松前往格鲁吉亚,享受一段难忘的旅程。
🌴巴巴多斯
巴巴多斯是一个美丽的加勒比海岛国,这里有优美的海滩、丰富的自然景观和独特的文化,最新消息,巴巴多斯已对中国实行免签政策。
除此之外,还有汤加、亚美尼亚、乌兹别克斯坦和斯里兰卡等国家和地区也加入了免签行列,汤加是一个位于南太平洋的美丽岛国,这里有独特的文化、迷人的海滩和丰富的水上活动;亚美尼亚则是一个历史悠久的国家,拥有丰富的文化遗产和美丽的自然风光;乌兹别克斯坦则是一个充满魅力的中亚国家,这里有壮观的沙漠、绿洲和历史遗迹。
🍁还有更多免签国家等你来探索!无论你是喜欢历史遗迹还是自然风光,或是喜欢美食文化,都可以在这些免签国家找到属于自己的旅行故事,所以赶快打包行李出发吧!去追寻那些未曾踏足的土地,去体验那些未曾感受的文化,创造难忘的回忆吧!旅途中的点点滴滴都会成为你人生中最宝贵的财富,所以赶快行动起来,邀请你的朋友一起出发吧!一起探索这个美丽的世界,创造属于你们的旅行故事吧!愿你的世界之旅充满惊喜和快乐!旅途愉快!❤️❤️❤️
在此提醒大家注意旅行安全,做好充分准备并遵守当地的法律法规,愿你在旅途中收获满满的美好回忆和快乐时光!🌟🌟🌟记得拿起相机记录下你的旅行故事哦!📸✨愿你的旅行攻略做得充分,旅行体验丰富而难忘。#旅行达人 #全球旅行 #免签国家 #探索未知世界 #旅行故事分享时刻



京公网安备11000000000001号
京ICP备11000001号