最新医改政策受到广泛关注。根据某某观点,该政策旨在提高医疗服务质量、降低医疗成本和改善患者就医体验。政策强调加强基层医疗服务建设,推进医疗卫生信息化建设,优化医疗资源配置。政策还关注医疗卫生人才培养和科技创新,以提高医疗服务水平。总体而言,医改政策旨在为人民健康提供更好的保障和服务。
正方观点认为,最新医改政策能够:
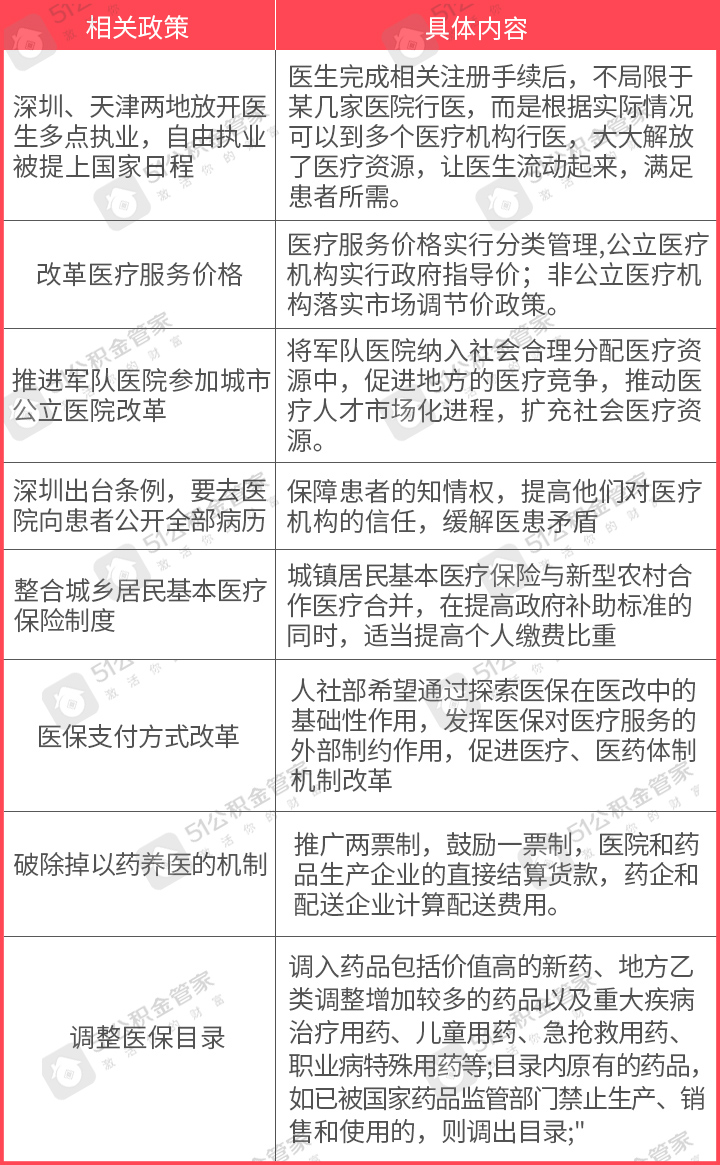
1、优化医疗资源配置:通过政策引导,使医疗资源更加公平地分配,强调基层医疗建设,提高基层医生的待遇,鼓励更多医生到基层工作,从而缓解大城市医院人满为患的现象。
2、实现医保并轨:医保并轨是最新医改政策的重要方向,通过整合城乡居民医保制度,实现医保制度的公平性和可持续性,降低参保人员的医疗费用负担,提高医疗保障水平。
3、促进医疗卫生信息化建设:利用大数据、人工智能等技术手段提高医疗服务效率和质量,实现医疗资源的优化配置,提高医疗服务可及性。
反方观点提出,医改过程中可能会产生的阵痛以及实施难度和挑战也不可忽视:
1、改革进程中的阵痛:在医疗资源重新分配和医保并轨的过程中,可能对一些医院、医生和地区产生一定影响。
2、实施难度和挑战:确保基层医疗建设的投入和效果、医保并轨后的制度衔接和资金平衡、医疗卫生信息化建设的公平性和可持续性等,都是医改实施过程中需要克服的困难。
对于以上观点,某某持积极态度,他认为最新医改政策具有重要的现实意义和深远的历史意义,核心目标的实施,如优化医疗资源配置、医保并轨以及医疗卫生信息化建设,都将为人民群众提供更好的医疗服务,虽然改革过程中可能会面临困难和挑战,但只要政府和社会共同努力,就一定能够实现医改目标。
某某表示支持最新医改政策,并呼吁社会各界共同为医疗改革的顺利推进贡献自己的力量,只有通过不断的努力和创新,我们才能克服前进道路上的困难,为人民群众提供更加优质、便捷的医疗服务。



京公网安备11000000000001号
京ICP备11000001号